南湖新闻网讯(通讯员 余博)近日,华中农业大学作物遗传改良全国重点实验室棉花遗传改良团队金双侠教授在Genome Biology在线发表了题为“Systemic evaluation of various CRISPR/Cas13 orthologs for knockdown of targeted transcripts in plants”的研究论文。该研究展示了来自五个亚型的七个Cas13同源物的完整编辑谱系,全面评估了这些编辑工具的效率,特征以及脱靶效应,包括VI-A(LwaCas13a)、VI-B(PbuCas13b)、VI-D(RfxCas13d)、VI-X(Cas13x.1和Cas13x.2)以及VI-Y(Cas13y.1和Cas13y.2)。利用这七种CRISPR/Cas13实现内源mRNA的靶向降解及外源病毒的靶向干扰,创制一系列弱突变体及抗性种质资源。作为RNA特异性靶向工具,CRISPR/Cas13技术提供了一种强大而有效的方法,这种精度对于揭示多种类型RNA在植物生长发育过程中的作用(如发育、应激反应)至关重要,为植物的功能研究和作物改良提供了新的技术手段。

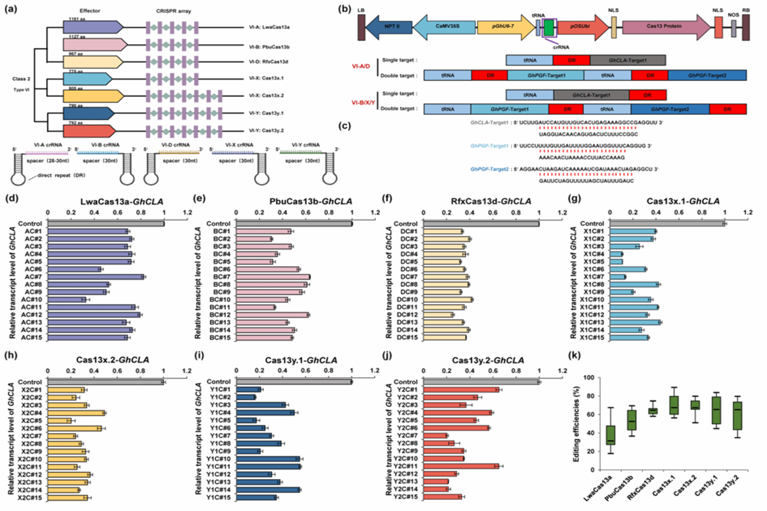
首先,作者系统评估了这七种编辑器使用单靶标编辑单个转录本GhCLA的效率,结果显示在LwaCas13a编辑的植株中,GhCLA转录本的平均水平下降到65.3%,AC#10转录水平最低为32.7%。由PbuCas13b介导的目标转录本其平均下降到47.4%,其中BC#11的水平最低,仅为30.5%。在RfxCas13d编辑过的植株中,mRNA转录水平明显下调,幅度在30%到40%之间,其中在DC#12中明显下降了25.4%。由Cas13x.1、Cas13x.2、Cas13y.1和Cas13y.2介导的编辑植株中,GhCLA的平均转录水平分别为29.8%、32.1%、35.3% 和39.7%,被高效编辑的植株呈现叶绿素消退表型。

然后,作者系统评估了这七种编辑器使用双靶标编辑单个转录本GhPGF的效率,结果显示LwaCas13a、PbuCas13b、RfxCas13d、Cas13x.1、Cas13x.2、Cas13y.1和Cas13y.2的编辑植株中GhPGF转录水平分别为51.3%、42.1%、32.3%、29.1%、31.0%、33.0%和34.0%。RfxCas13d、Cas13x和Cas13y的编辑效率更高,其次是PbuCas13b和LwaCas13a。与CRISPR/Cas9介导的GhCLA和GhPGF基因敲除的突变体表现出的完全白化或腺体消失的表型相比,CRISPR/Cas13介导的敲低材料则表现出不同程度的叶绿素含量下降或腺体数量减少,这一结果表明CRISPR/Cas13是创制植物弱突变体材料的有力工具。

作者进一步评估了GhCas13x.1和GhCas13y.1利用双靶标同时敲低两个内源转录本的效率,结果显示这两个编辑器对GhCLA和GhPGF基因的平均编辑效率最高均可达50%。但两个靶标基因在表达水平上始终一高一低,推测可能是两个靶标竞争性结合有限的Cas13蛋白所引起的编辑差异。这一结果证实了GhCas13编辑器针对多个转录本进行多重靶向敲低的可行性。

多世代多株系的烟草病毒接种数据表明,GhCas13能够利用双靶标高效降解外源转录本。病毒定量数据显示抗性株系中病毒含量显著降低。抗性植株的生理指标表明在感染TMV后,与野生型植株相比,其氧化损伤及应激程度轻微。Cas13/crRNA的表达水平与病毒含量呈负相关,与病毒的抗性呈正相关。

对这七种GhCas13编辑器的特异性及其潜在的脱靶效应的评估结果表明,未观察到Cas13的旁切活性可能引起的mRNA水平的整体下调。预测的高脱靶非目标转录本的转录水平变化并不明显,所观察到的下调DEGs并非由于传统的脱靶效应导致的。很大一部分下调DEGs的产生原因可能是靶标转录本的定向下调或植物响应外部刺激的防御反应。剩下数量有限的DEGs可能是背景噪声。相较于广泛的棉花基因组,剩下的这些DEGs几乎可以忽略不计。因此,作者认为CRISPR/Cas13是一种精确可靠的转录组靶向敲低工具,具有较高的编辑效率和可忽略不计的脱靶效应。

华中农业大学作物遗传改良全国重点实验室余露博士为该论文的第一作者,金双侠教授为该论文的通讯作者,张献龙院士和新疆石河子大学聂新辉教授参与了本课题的设计和指导。已毕业硕士邹佳威、博士生Amjad Hussain、博士生贾若愚、博士生樊益博和硕士生刘津航参与了该研究项目。据了解,该研究得到了耐逆丰产棉花新品种设计与培育、生物育种重大专项、国家自然科学基金杰出青年科学基金以及国家自然科学基金等项目的资助。

原文链接:https://genomebiology.biomedcentral.com/articles/10.1186/s13059-024-03448-8
审核人 金双侠
南湖新闻网链接:https://news.hzau.edu.cn/info/1010/21948.htm