南湖新闻网讯(通讯员 罗芸)全球气候变化、极端天气频发以及人口持续增长,对全球粮食安全构成越来越严峻的挑战。在有限耕地资源约束下,实现作物产量提升与营养品质优化的双重目标,已成为全球农业可持续发展亟需解决的核心问题。作物中“产量”与“蛋白含量”往往存在此消彼长的矛盾,如何实现二者协同提升,是现代育种长期面临的科学难题。玉米作为世界范围内最重要的粮食与饲料作物,其产量和籽粒蛋白含量的同步提升对保障全球粮食与营养安全具有战略意义。华中农业大学严建兵教授团队鉴定并功能解析了一个能够同步提升玉米产量与蛋白质含量的核心基因,为“高产高蛋白”玉米培育提供了重要靶标基因。研究结果以“Optimizing thiamine pyrophosphate metabolism enhances crop yield and quality”为题,于 2025 年 11 月 29 日发表在《Nature Communications》,该成果不仅突破了作物产量和品质难以兼得的传统瓶颈,也为代谢工程提供了新的解决方案。

“揪”出控制玉米穗长的主效基因
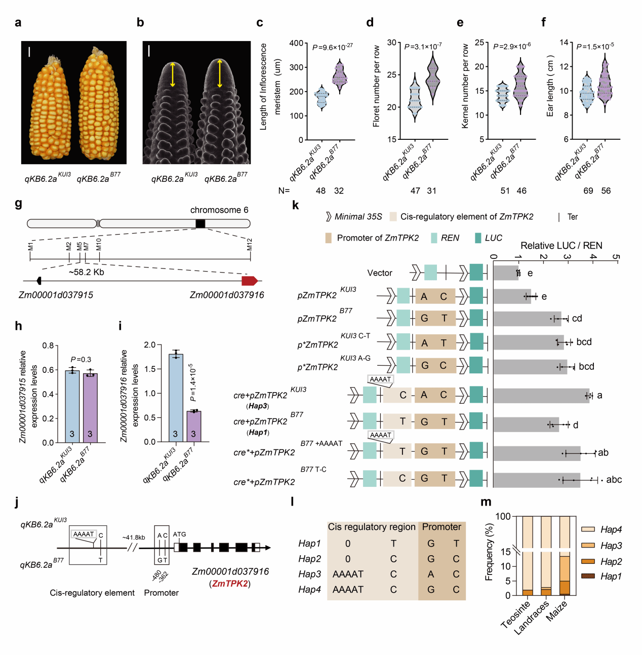
课题组利用玉米短果穗与长果穗品种进行杂交,经过多年研究,最终在玉米的第6号染色体上找到了一个调控玉米果穗长度的关键区域(qKB6.2a),并确定了该区域中的 ZmTPK2 基因就是“幕后主使”。进一步分析发现,ZmTPK2基因的“启动开关”(启动子),与其上游的远端调控元件(cis-regulatory element, CRE)通过远端互作,共同控制这个基因的活跃程度。研究人员发现,不同玉米品种在其“启动开关”和远端调控元件存在细微的DNA序列差异。实验证明,正是这些差异,导致了ZmTPK2基因的表达量不同,进而决定了qKB6.2a穗长的变异,该结果为解析玉米穗长形成机制及挖掘优良自然等位基因提供了重要依据。

图1 玉米穗长主效区域qKB6.2a的克隆
主效基因如何塑造高产高蛋白玉米
ZmTPK2这个主效基因具有显著的表达剂量效应:敲除或过量表达均导致产量下降,而适度表达可显著提升穗长、行粒数和穗重。ZmTPK2基因生产一种酶,它的工作是催化合成细胞能量代谢物TPP,当ZmTPK2适度表达时,TPP含量升高,玉米细胞的“能量工厂”(三羧酸循环)和光合作用的“碳固定车间”(卡尔文循环)都变得更高效,为玉米生长提供了更多能量和原料。在基因被敲除的短果穗突变体玉米上,外喷0.04%的TPP溶液,果穗就能完全恢复到正常长度,这也进一步验证了其调控关系。适度表达的ZmTPK2,可提升蛋白质含量1.1个百分点,同时保持淀粉水平稳定,实现“高产高蛋白”的协同改良。基于上述结果,团队构建了“ZmTPK2–TPP–能量代谢–穗长与蛋白积累”的调控模型,为玉米高产高蛋白分子育种提供了理论支撑。
从基因到田间的双路径增产策略
基于相关理论发现,研究团队规划出两条具有广阔应用前景的增产路径。路径一为基因遗传改良。在自然群体中,携带优良 ZmTPK2 基因的玉米材料极为稀有。研究团队通过精细育种,将来源于优良自交系B77的优质基因导入商业品种,通过田间对照实验发现,改良杂交种的穗长增加了4.3%–8.7%,产量最高可提升 14.2%,且综合性状表现优异。这也证明,该优良基因在杂交育种中拥有巨大应用潜力,有望培育出新一代高产高蛋白玉米新品种。路径二则为“外补剂”管理。既然ZmTPK2 可以催化合成 TPP,那么直接为作物补充 TPP 能否成为一条增产“捷径”?研究团队在玉米、水稻和油菜等主要作物上开展的喷施实验表明,叶面喷施 TPP 溶液可实现 4.5%–9.8% 的稳定增产效果。这意味着通过田间施用外源TPP就能实现玉米产量的快速提升。

图2.外施TPP显著增加玉米、水稻和油菜产量
该研究由华中农业大学两位毕业博士生罗芸(现为康奈尔大学博士后)和刘喻(现为华中农业大学博士后)共同完成,严建兵教授为通讯作者。该研究工作得到国家自然科学基金、中国博士后科学基金、湖北省自然科学基金以及 111 计划“作物基因组学与分子育种创新引智基地”的资助。
审核人:严建兵
论文链接:https://www.nature.com/articles/s41467-025-66882-7
南湖新闻网链接:https://news.hzau.edu.cn/info/1010/56018.htm