南湖新闻网讯(通讯员 朱光枫、钟文莹)DNA甲基化(5-甲基胞嘧啶,5mC)是最重要的表观遗传修饰之一,在植物生长发育中发挥关键作用;而DNA去甲基化对于维持全基因组适当的DNA甲基化水平至关重要。ROS1作为首个被报道的DNA去甲基化酶,其去甲基化机制与生物学功能一直是该领域的核心科学问题。
然而,长期以来,该领域一直存在几个关键的未解难题:一是由于ROS1蛋白DNA结合能力较弱,其全基因组结合图谱与特征至今未知,极大限制了对其功能的全面理解;二是传统观点认为ROS1去甲基化的主导模式为主动模式,但该范式存在悖论——广泛且频繁的碱基切除修复严重威胁基因组稳定性;三是ROS1是否具有DNA去甲基化之外的功能仍有待阐明。
4月2日,华中农业大学作物遗传改良全国重点实验室油菜团队赵伦教授联合南方科技大学朱健康院士在Nature Plants发表题为“Occupancy-based mechanism is the chief mode of ROS1 function in preventing DNA hypermethylation”的研究论文。该研究以甘蓝型油菜和拟南芥为对象,澄清了ROS1去甲基化机制的关键争议,并解决了其与基因组稳定性的长期悖论;首次绘制了ROS1高质量全基因组结合图谱,揭示ROS1作为染色质可及性关键标志与调控者的新功能;并进一步阐明了上述两种功能之间的相关性与独立性,从而重塑DNA去甲基化酶的功能认知框架。

揭示生物学功能:ROS1调控拟南芥与油菜气孔发育
ROS1在油菜气孔发育中发挥重要调控功能。在甘蓝型油菜中,ROS1有两个同源拷贝,功能冗余。利用CRISPR/Cas9构建的bnaros1突变体表现为气孔数目显著增多且气孔附近小细胞簇增多等表型。与之相比,拟南芥ros1-4突变体主要表现为小细胞簇增多(Yamamuro et al., Nature Communications. 2014),表明ROS1在油菜中可能存在功能分化。

图1. 甘蓝型油菜bnaros1单突变体和双突变体的气孔发育表型
技术突破:首次绘制ROS1高质量全基因组结合图谱
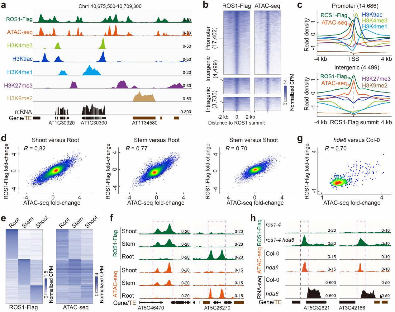
精准鉴定ROS1全基因组结合位点对于全面理解其功能至关重要。尽管ChIP-seq被认为是鉴定全基因组组蛋白修饰和染色质相关蛋白结合位点的金标准,ROS1因DNA结合能力弱,其全基因组结合位点与特征至今未知。为应对这一挑战,团队前期开发了高效、灵敏、普适于植物经济器官与低丰度染色质相关蛋白的新技术aChIP(Zhang, et al., Nature Plants. 2024; 中国发明专利:CN117431294B)。鉴于在该领域取得的进展,近期受邀在《中国科学:生命科学》撰写综述《植物ChIP-seq技术的革新与应用》,系统总结技术进展,提出数据质量评价标准,并展望其在基因调控网络解析与作物遗传改良中的应用前景。
本研究利用aChIP技术在拟南芥和油菜中首次绘制了高质量的ROS1全基因组结合图谱。整合表观基因组分析表明,ROS1结合位点并非随机分布,而与可及性染色质高度共定位;且在不同组织及基因型(如hda6)中,这一共定位模式保持稳定。据此,我们首次提出ROS1可作为可及性染色质的重要标记。支持这一观点的是,ROS1在体内和体外均表现出非特异性DNA结合特性,这与其广泛分布于可及性染色质区域以及缺乏典型序列特异性DNA结合结构域的特点一致。因此,ROS1可能并非像转录因子那样通过特异性序列识别招募至基因组,这一发现拓展了ROS1与染色质相互作用的认知框架。

图2. ROS1全基因结合位点(占位)与可及性染色质共定位
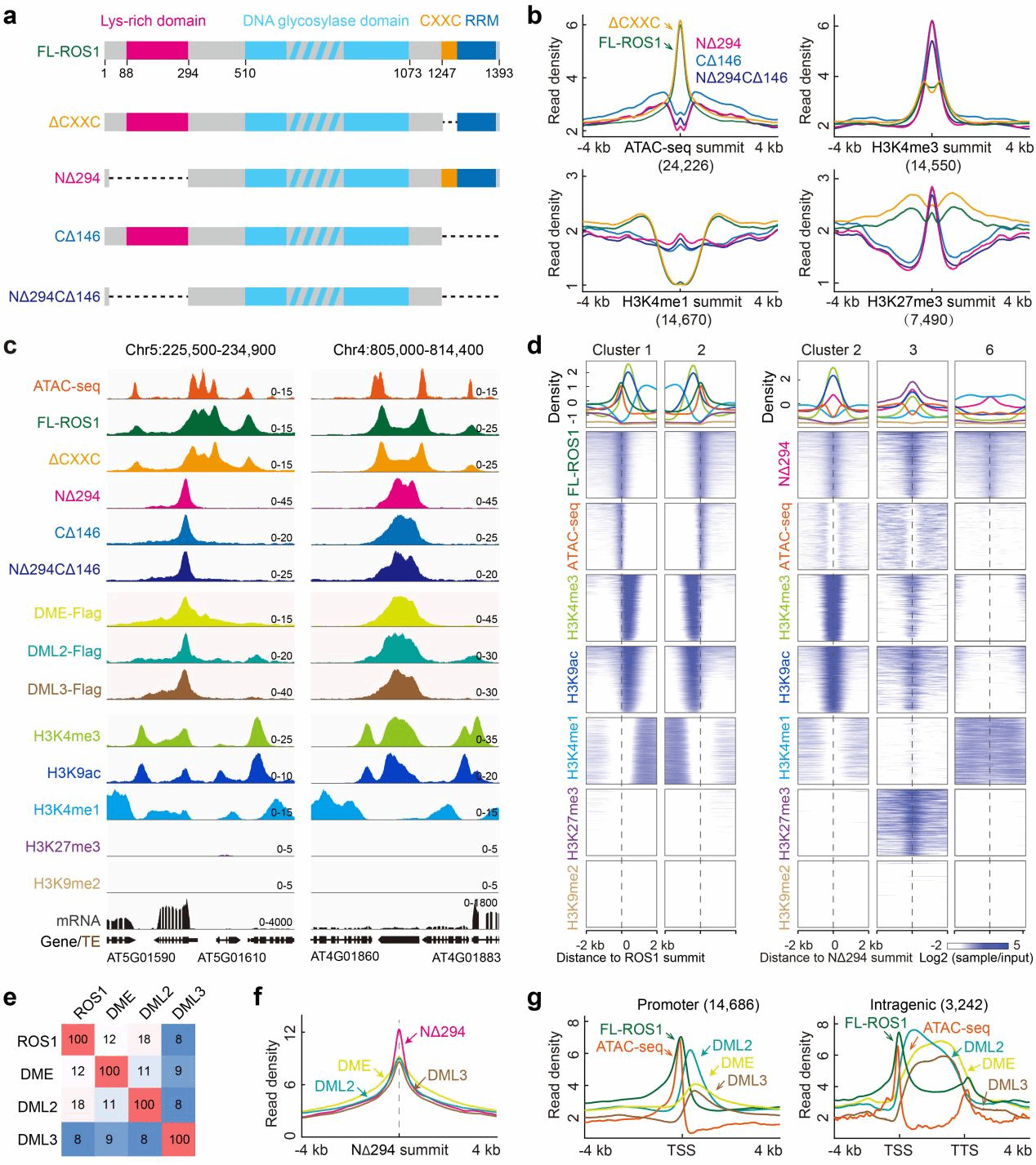
靶向分化:N与C端结构域驱动ROS1家族蛋白差异性靶向可及性染色质
通过一系列结构域截短实验证实,ROS1对可及性染色质的特异性结合不依赖CXXC结构域,而主要由N端(富含赖氨酸)与C端(含RRM)结构域介导,缺失任一结构域均会改变其结合模式。由于油菜两个ROS1同源蛋白的N端高度保守,其结合模式保持一致;相比之下,ROS1家族的其他成员(DME、DML2、DML3)由于N端结构存在较大差异,其结合模式类似截短的ROS1,并偏向H3K4me3等特定活跃位点。这些结果表明,N端与C端结构域的差异是ROS1家族蛋白靶向分化的核心机制。

图3. N端与C端结构域对于ROS1特异性靶向可及性染色质至关重要
认知重塑:ROS1仅直接调控约四分之一的DNA甲基化差异位点
先前普遍认为ROS1直接调控所有DNA甲基化差异位点(ros1-4 vs Col-0 hyper-DMR)。然而,本研究发现,绝大多数ROS1结合位点(Type I,约94%)在ros1-4突变体中仍保持低甲基化状态,表明这些位点不受ROS1调控;ROS1仅直接结合并调控约25%的甲基化差异位点(Type II),其余约75%位点(Type III)缺乏明显ROS1结合信号,应为间接调控。这些结果重塑了对ROS1调控功能及作用方式的认知:它仅直接调控少部分DNA甲基化差异位点,但可能在调控染色质可及性中发挥广泛作用。

图4. ROS1仅直接调控约四分之一的DNA甲基化差异位点
机制革新:ROS1占位机制阻止RdDM招募,维持DNA低/无甲基化状态
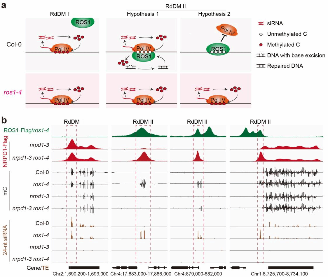
先前研究表明,ROS1拮抗RdDM(RNA-directed DNA methylation)维持基因组低/无甲基化状态,但其分子机制尚不清楚。为此,本研究提出两种假设:1)ROS1与RdDM同时靶向相同位点,一边建立DNA甲基化一边去除甲基化;2)ROS1通过占位阻止RdDM招募从而抑制DNA甲基化建立,使得RdDM仅在ROS1缺失时发挥作用。
本研究通过整合ROS1与NRPD1的全基因组结合图谱及相关突变体的DNA甲基化数据,将RdDM相关位点划分为两类:I型位点为非ROS1靶位点,RdDM正常建立DNA甲基化;II型位点为拮抗位点,在野生型中几乎没有RdDM招募和DNA甲基化沉积,而在ROS1缺失后则被RdDM占据并建立甲基化。本研究结果支持“占位拮抗”模型(假设2),即ROS1通过占据靶位点阻止RdDM招募,从而维持基因组低/无甲基化状态。该机制不仅揭示了ROS1拮抗RdDM维持DNA低/无甲基化状态的分子基础,也避免了全基因组频繁碱基切除对基因组稳定性造成的巨大风险。

图5. ROS1通过占位机制拮抗RdDM,维持DNA低/无甲基化状态
颠覆认知:ROS1去甲基化主导模式为“被动”,而非“主动”
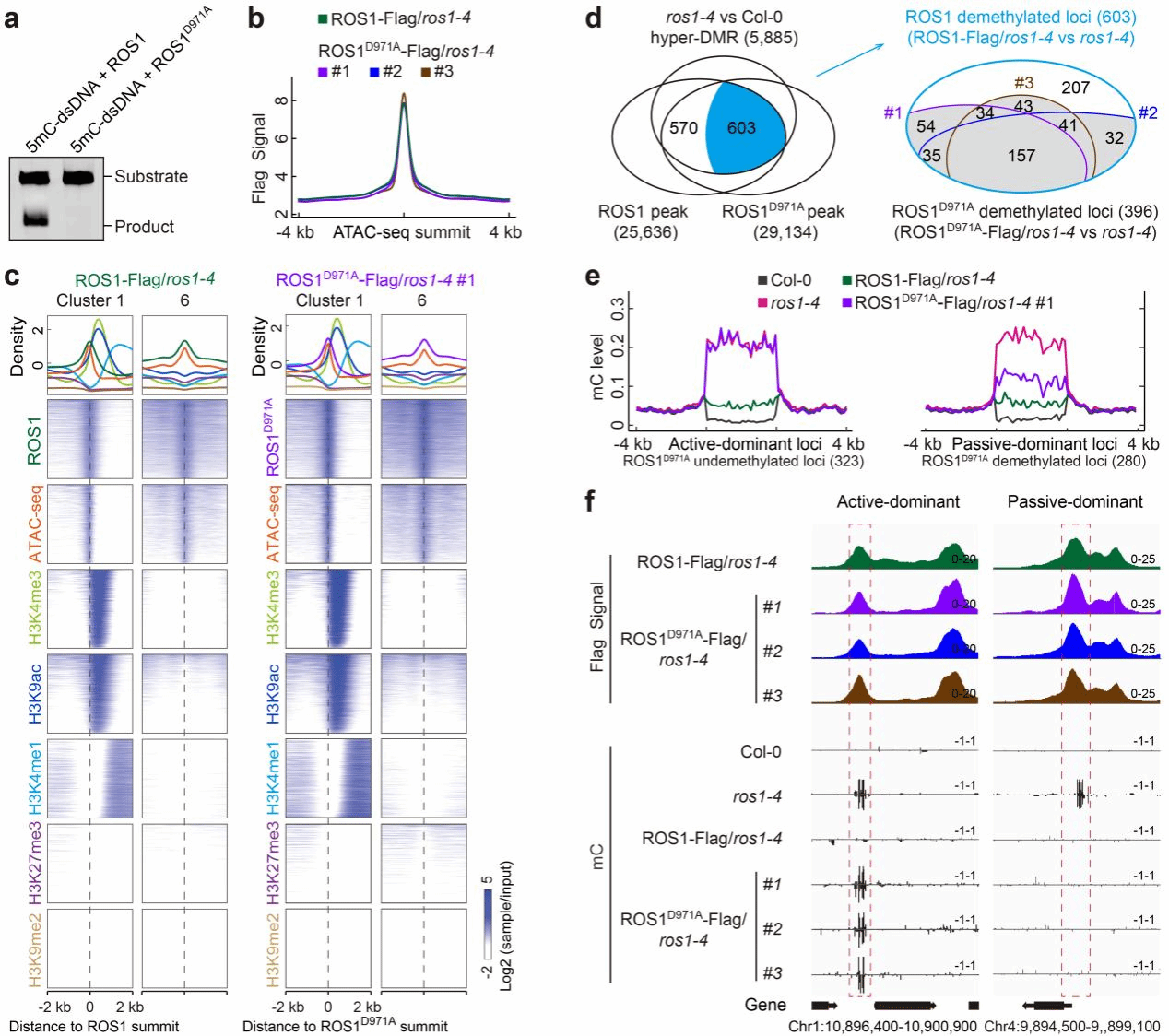
DNA去甲基化对维持基因组正常甲基化水平至关重要,主要包括被动去甲基化和主动去甲基化两种方式。被动去甲基化是指细胞复制过程中,甲基转移酶不再维持甲基化,导致甲基化逐代“稀释”;主动去甲基化则依赖DNA去甲基化酶直接切除甲基化碱基5mC并修复DNA。过去二十多年,传统观点认为ROS1主要通过糖苷酶/裂解酶活性直接去除5-甲基胞嘧啶(5mC),启动碱基切除修复完成主动去甲基化。然而,这一经典模型存在诸多争议:其一,ROS1切除甲基化碱基的证据主要来自体外实验,难以完全反映植物体内真实情况;其二,ROS1缺失后基因组出现广泛高甲基化,表明其确实参与去甲基化,但具体机制尚不明确;其三,该模型无法解释一个矛盾——若全基因组范围内频繁发生大规模碱基切除,基因组稳定性如何维持?
本研究通过体内实验证实,ROS1去甲基化的主导模式为被动去甲基化。将971位天冬氨酸替换为丙氨酸,获得糖苷酶/裂解酶缺陷型ROS1变体ROS1D971A,该突变体完全丧失5mC酶切活性。然而,ROS1D971A的全基因组占位模式与野生型一致,依然特异性靶向可及性染色质区域,表明其结合模式独立于酶切活性。将ROS1D971A导入ros1-4突变体后,至少65%的位点DNA甲基化显著降低。与此一致,ROS1D971A knock-in原位定点氨基酸替换材料中超过90%的位点显示同样的趋势。这些结果表明,ROS1主要依赖占位机制而非酶切活性实现广泛被动去甲基化,颠覆了长期以来“主动去甲基化主导”的传统认知,并同时避免了全基因组频繁切除碱基带来的基因组稳定性风险。

图6. ROS1去甲基化模式主要依赖占位机制的被动模式
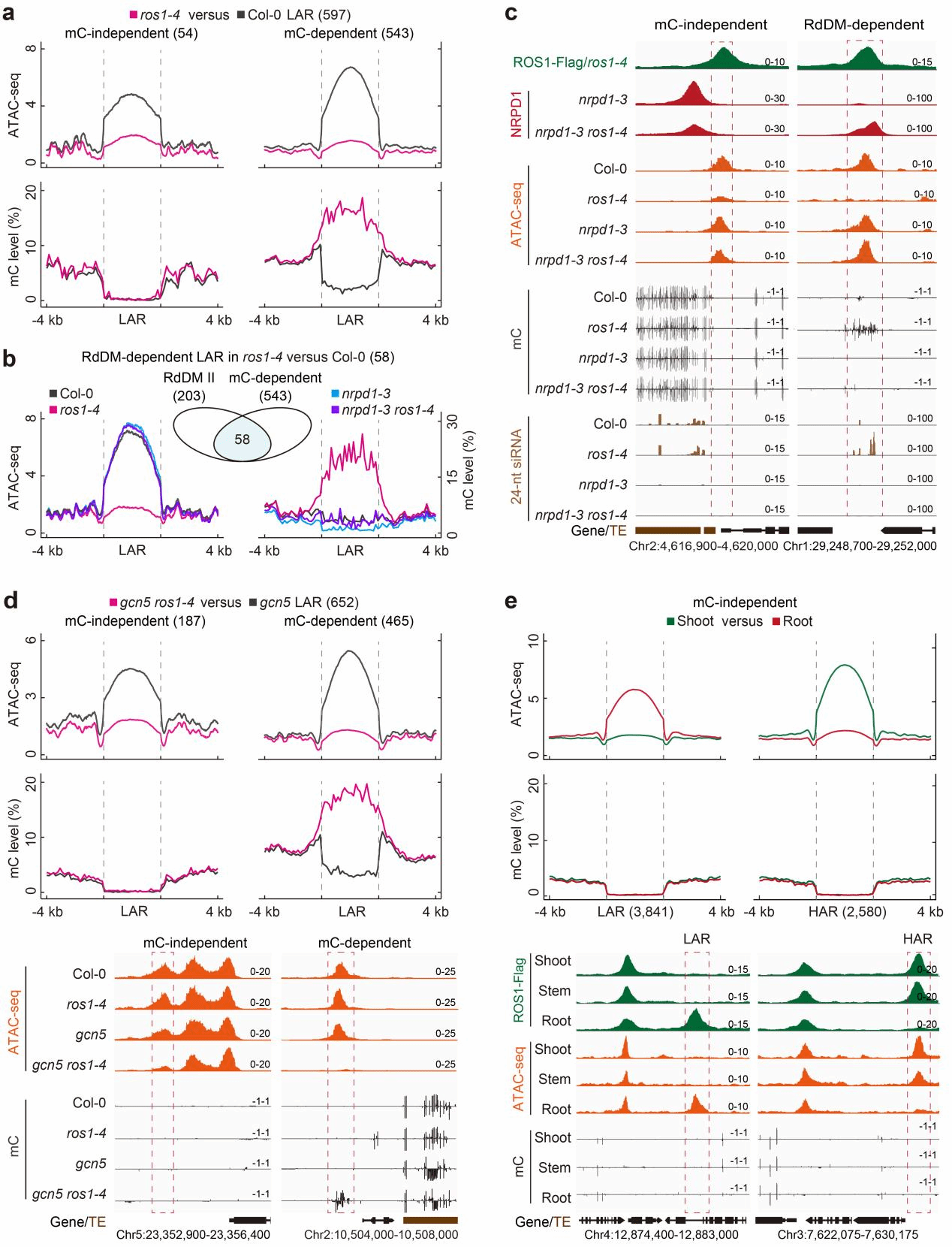
发现新功能:ROS1通过“现役—预备役”双重策略保护可及性染色质
鉴于ROS1广泛占据开放染色质区域,本研究解析了其调控染色质可及性的新功能,并提出其通过“现役—预备役”双重策略发挥作用。当某位点是DNA甲基化系统靶位点且该甲基化系统活跃时,ROS1采取“现役”策略:既可独立维持少量可及性位点,也可与其他表观调控因子(如组蛋白乙酰转移酶GCN5等)合作维持染色质可及性。相反,当该类位点暂时缺乏DNA甲基化系统作用时,ROS1采用“预备役”策略:一旦DNA甲基化系统重新建立或引入,ROS1则迅速转为“现役”状态发挥保护作用。由此,ROS1通过“现役—预备役”双重策略,实现对所有可及性染色质区域的动态保护。

图7. ROS1“现役”策略:独自或与GCN5等表观遗传调控因子合作保护可及性染色质

图8. ROS1“预备役”策略保护可及性染色质
揭示功能关系:ROS1调控染色质可及性可依赖亦可独立于DNA甲基化
以往研究表明,DNA甲基化与染色质可及性通常存在拮抗关系。本研究表明ROS1同时具备DNA去甲基化和染色质可及性调控功能,但二者关系尚不明确。本研究通过分析ros1-4突变体及不同组织的DNA甲基化与染色质可及性数据发现:在部分位点,ROS1调控染色质可及性依赖DNA甲基化的拮抗作用;而在另一部分位点,尤其是在不同组织间,ROS1调控染色质可及性时不依赖DNA甲基化。由此可见,ROS1的两种功能既相互关联又相对独立,拓展了对DNA甲基化与染色质可及性关系的认知框架。

图9. ROS1调控染色质可及性可依赖亦可独立于DNA甲基化
综上所述,本研究为植物表观遗传研究提供了重要数据资源,系统重塑了ROS1去甲基化模式认知框架,揭示了ROS1调控染色质可及性的新功能与双重调控策略,并进一步解析了这两种功能之间复杂关系,从机制层面深化了对表观遗传调控体系的理解,为相关机制研究与功能解析提供了新思路与新策略。
华中农业大学邓利副教授和博士研究生朱光枫、钟文莹、贾志博为论文共同第一作者,华中农业大学赵伦教授和南方科技大学朱健康院士为通讯作者。华中农业大学傅廷栋院士、沈金雄教授、李国亮教授、周强伟副研究员、章清博士、司志鑫、张敏燕,深圳大学杜璇教授、中国科学院分子植物科学卓越创新中心毛妍斐研究员、扬州大学吴健副教授、南方科技大学梁亚峰博士等给予了重要支持。该研究得到国家重点研发计划、国家自然科学基金、中国博士后科学基金等资助。
论文链接:https://www.nature.com/articles/s41477-026-02258-z
审核人:赵伦、邓利
南湖新闻网链接:https://news.hzau.edu.cn/info/1010/68388.htm