近日,华中农业大学作物遗传改良全国重点实验室棉花遗传改良团队联合新疆农科院棉花研究所在国际知名杂志The Plant Cell发表了题为“Heterodimers of the MADS transcription factors GhAGL1 and GhAGL4 modulate cotton fiber initiation and elongation”的研究论文。作为一种单细胞非腺性种子表皮毛,棉纤维为植物细胞命运决定和细胞伸长的研究提供了理想模型。纤维起始数目和纤维长度是决定棉花产量和品质的关键因素。本研究基于控制纤维起始分化关键转录因子GhMYB25-like的蛋白互作网络,鉴定到在纤维起始分化期优势表达的2个MIKC-MADS蛋白GhAGL1和GhAGL4,利用遗传学和生化实验阐明GhAGL1和GhAGL4异源二聚体通过协调GhCZF1调控纤维起始与早期伸长的分子机制。

棉花作为全球最重要的天然纤维作物,在国民经济中占据不可或缺的地位,其产量和品质提升一直是棉花基础研究与品种改良的重要目标。尽管前人已鉴定出部分参与纤维起始的关键因子,然而对于纤维细胞如何完成从起始分化到早期伸长的发育衔接仍缺乏深入认知。本研究围绕这一科学问题展开,不仅有助于揭示棉花纤维早期发育的分子基础,也将为棉花纤维品质改良和分子设计育种提供重要理论支撑。
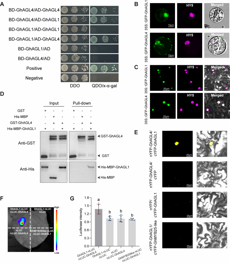
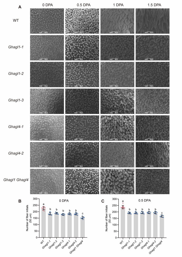
研究团队从GhMYB25-like互作网络入手,鉴定到其互作蛋白GhAGL4,并结合全基因组范围内MIKC-MADS家族分析,发现GhAGL1和GhAGL4在开花当天胚珠中优势表达,且呈现显著共表达趋势。进一步通过基因编辑、转录组分析、蛋白互作和体内外功能验证等手段证实,GhAGL1和GhAGL4既能在体内外形成异源二聚体(图1),又共同参与棉花纤维的起始和早期伸长调控。利用CRISPR/Cas9技术分别敲除GhAGL1和GhAGL4后,纤维起始数量下降、伸长受阻,而双突变体则表现出更严重的缺陷表型(图2)。

图1 GhAGL1和GhAGL4可以形成异源二聚体

图2 GhAGL1和GhAGL4协同促进纤维起始和早期伸长
在此基础上,研究团队进一步解析了GhAGL1和GhAGL4的调控机制,GhAGL1与GhAGL4可以形成异源二聚体,共同调控下游基因表达。研究发现,GhAGL1可直接结合靶基因启动子中的CArG-box基序并激活GhHOX3和GhCZF1的表达。类似地,GhAGL4同样能够直接靶向并激活GhCZF1的表达。作为纤维起始核心因子的GhMYB25-like虽然不能单独激活GhCZF1和GhHOX3的表达,但能够增强GhAGL1-GhAGL4复合物对下游靶基因的转录激活能力,从而在已有GhMYB25-like调控网络基础上,进一步搭建起连接纤维起始与早期伸长的关键分子桥梁。

图3 GhMYB25-like增强GhAGL1-GhAGL4异源二聚体介导的下游基因激活
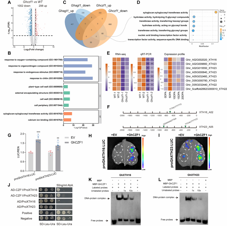
进一步研究发现,作为GhAGL1和GhAGL4直接下游靶基因的GhCZF1,在纤维早期伸长中发挥重要作用。Ghczf1突变体虽然在纤维起始数量上没有明显变化,但其早期伸长明显受阻,成熟纤维显著缩短,提示其在纤维起始到伸长阶段发挥关键作用。转录组分析和分子验证表明,GhCZF1可直接激活木葡聚糖内转糖苷酶/水解酶家族基因GhXTH16和GhXTH23的表达,通过提高细胞壁的可塑性,从而促进纤维细胞伸长(图4)。

图4 GhAGL1/GhAGL4-GhCZF1调控模块激活GhXTH16和GhXTH23的表达
由此,研究团队提出GhAGL1/GhAGL4-GhCZF1-GhXTH16/GhXTH23构成了棉纤维早期发育的重要调控级联,系统揭示了棉花纤维从起始分化向早期伸长过渡的分子机制。

图5 GhAGL1/GhAGL4-GhCZF1调控纤维起始和早期伸长的模型
华中农业大学作物遗传改良全国重点实验室、石河子大学农学院棉花生物育种院士工作站涂礼莉教授和新疆农科院棉花所孔杰研究员为该论文的共同通讯作者,孙梦玲博士(华中农大毕业,现为石河子大学作物学流动站博士后)为该论文的第一作者,棉花遗传改良团队首席张献龙教授、尤春源教授和新疆农科院棉花研究所王为然副研究员、周子馨助理研究员共同参与了研究。该研究工作得到了新疆人才发展基金XL、国家重点研发计划(2022YFF1001400)和农业生物育种国家科技重大专项(2023ZD0403801)的资助。
文章链接:https://academic.oup.com/plcell/advance-article-abstract/doi/10.1093/plcell/koag107/8651253?redirectedFrom=fulltext
南湖新闻网链接:https://news.hzau.edu.cn/info/1010/69538.htm