南湖新闻网讯(通讯员 杨静)全球气候变暖导致的极端高温已成为威胁作物产量稳定性的主要非生物胁迫之一。棉花作为重要的经济作物与纺织原料,其生产安全也受到全球变暖的严峻挑战。盛夏极端高温与棉花结铃盛期高度重叠,极易引发雄性不育,导致产量锐减。尽管前期课题组已知高温会引发复杂的表观遗传、转录及生理代谢调控,但花药染色质高级结构如何响应高温并协调转录重编程以维持育性,其机制尚不清晰。
2026年1月4日,国际知名期刊Advanced Science在线发表了华中农业大学作物遗传改良全国重点实验室闵玲教授团队题为“Chromatin topology reconfiguration orchestrates thermotolerant male fertility via GhAL5 in cotton”的研究论文。该研究首次在棉花花药中构建了高温胁迫下的三维基因组动态图谱,揭示了染色质高级结构重排驱动同源基因表达平衡与耐热性的新机制,并鉴定出一个受染色质拓扑动态调控的关键耐热转录因子GhAL5,为利用三维基因组工程培育耐热作物提供了全新视角与关键基因资源。
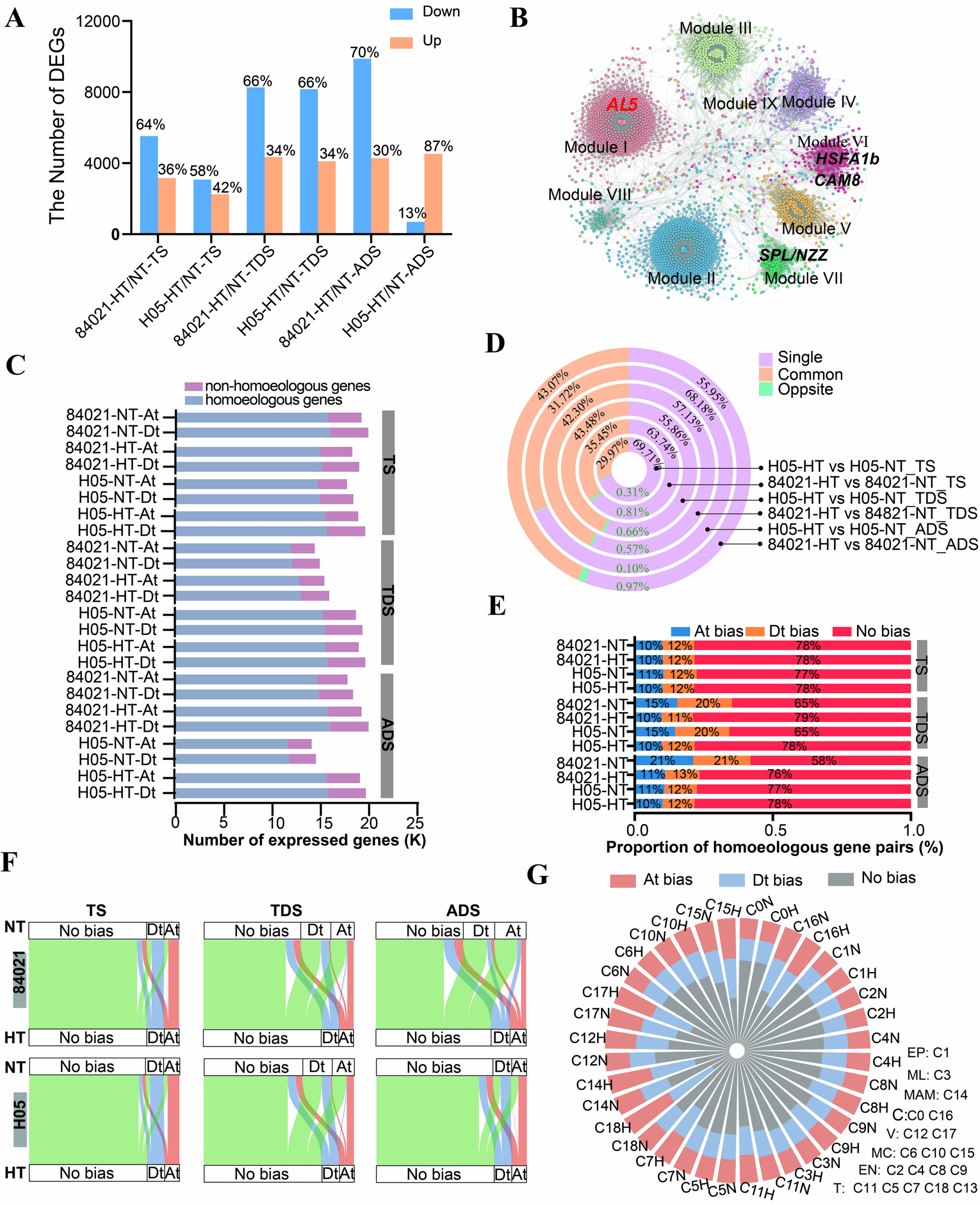
首先,本研究以极端耐热品系“84021”和高温敏感品系“H05”为材料,在花药发育的三个关键时期(四分体期、绒毡层降解期、花药开裂期)获得了系统的RNA-seq、原位Hi-C、ATAC-seq和ChIP-seq数据。转录组分析发现,高温下敏感材料“H05”表现出更剧烈的转录激活,尤其是上调基因比例显著高于耐热材料。通过共表达网络分析鉴定到多个与热胁迫响应的核心模块。作为异源四倍体,棉花的At和Dt亚基因组间存在广泛的同源基因。研究发现,耐热材料“84021”在高温胁迫下,更多同源基因对倾向于从“偏向表达”转变为“平衡表达”,在敏热材料“H05”中相反;在单细胞水平也发现同样现象,在高温敏感的绒毡层和小孢子等细胞类型中表达偏倚严重,而相对耐热的表皮细胞等亚基因组表达相对平衡 (图1),说明亚基因组表达平衡与细胞耐热性密切相关。

图1. 平衡亚基因组表达平衡与细胞耐热性正相关
接着整合多组学分析发现,高温胁迫驱动了棉花花药三维结构的动态变换(A/B compartment; TAD-like structure; Loop),主要观察到耐热材料“84021”在花药开裂期倾向于A向B转换(基因沉默趋势),而敏感材料“H05”则呈现大量B向A转换(基因激活趋势),且At亚基因组的响应更为显著;转座子(TE)在动态TAD边界处转录活跃,其活性与TAD边界的形成和维持相关。有趣的是,高温下耐热材料能获得更多包含同源基因对的“同源TAD”,这有助于同源基因的共表达,而敏感材料则呈现相反趋势;将连接基因与非基因区的G-N环进一步分为G-ON(连接开放染色质区)和G-CN(连接关闭染色质区)两类。发现敏感材料“H05”在高温下具有更高比例的G-ON环,染色质环景观过度激活,可能导致有害基因的过量表达,是其易发生雄性不育的重要原因之一。
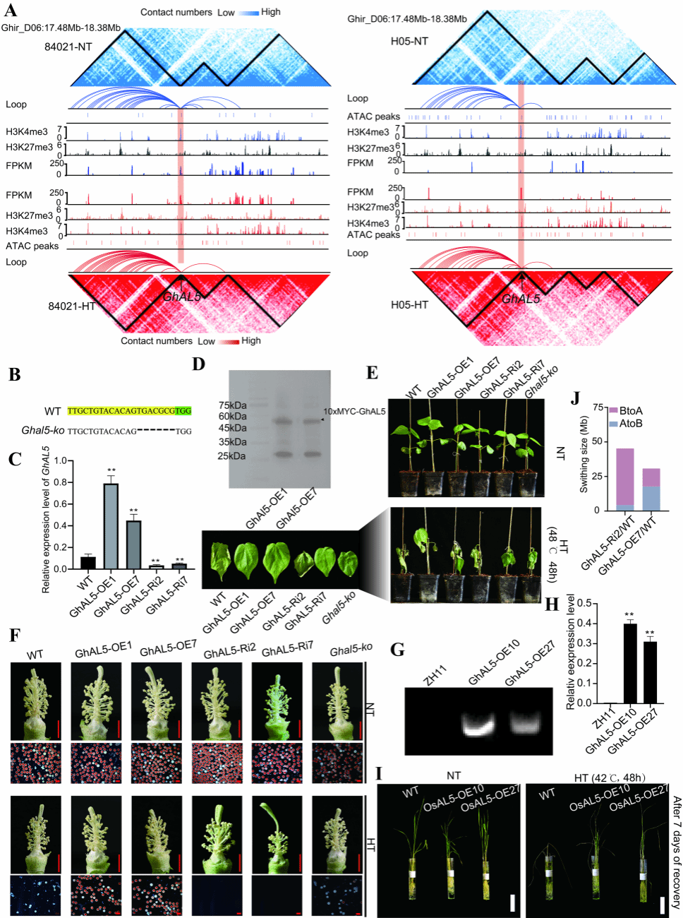
最后通过整合三维基因组动态与共表达网络,锁定了一个Alfin-like家族转录因子基因GhAL5。在耐热材料中,GhAL5稳定位于TAD边界,且连接丰富的染色质环;而在敏感材料中,高温胁迫驱动GhAL5从TAD内部迁移至边界,伴随染色质环的显著增加与基因的剧烈诱导表达。Capture-C实验证实了该位点在高温下的染色质互作动态。在棉花中过表达GhAL5显著增强了苗期耐热性和高温下的花粉活力,而RNAi干扰和CRISPR敲除株系则表现出热敏感表型和极高的花粉不育率。将GhAL5在水稻中异源过表达,同样能显著提升水稻的耐热性。在辣椒中的瞬时表达与基因沉默实验也验证了其功能的保守性。这表明GhAL5是一个具有广谱应用潜力的“热保护”基因。对GhAL5遗传材料的三维基因组分析发现,GhAL5 RNAi株系在高温下发生了更广泛的B向A区室转换,模拟了敏感材料的异常激活状态,而过表达株系则维持了更稳定的基因组拓扑结构(图2 )。这表明GhAL5可能通过“稳定TAD边界、防止染色质异常解压缩”和“通过其PHD结构域识别组蛋白修饰、调控增强子-启动子环化”的双重机制,协调三维基因组重排以保障转录稳态。

图2. GhAL5正向调控棉花耐热性
该研究首次在棉花中系统揭示了高温胁迫下花药三维基因组的动态重编规律,阐明了染色质拓扑结构通过调控同源基因表达平衡影响耐热性的新机制,并成功克隆了受染色质结构动态调控的关键耐热基因GhAL5。这项工作将作物抗逆研究范式从“胁迫响应基因”拓展至“胁迫响应基因组结构”,为从三维基因组层面设计并培育耐热作物提供了重要的理论依据、数据资源和基因工具。未来,基于染色质环工程和合成多倍体设计优化亚基因组空间分隔的策略,有望为应对气候变化的精准育种带来革命性突破。
华中农业大学作物遗传改良全国重点实验室已出站博士后李焱龙(现就职湖南农业大学)为第一作者、新疆农业科学院棉花所杨静助理研究员与王为然副研究员(均为华中农业大学在读博士生)为本文共同第一作者。闵玲教授和新疆农业科学院棉花所孔杰研究员为共同通讯作者。张献龙院士给本研究提供了大量指导。该研究得到了新疆人才发展基金、耐逆丰产棉花新品种设计与培育生物育种项目、湖北省自然科学基金杰出青年项目、新疆维吾尔自治区财政科技项目、棉花产业技术体系等项目的资助。
论文链接:https://doi.org/10.1002/advs.202507766
审核人:闵玲
南湖新闻网链接:https://news.hzau.edu.cn/info/1010/60278.htm